Válvula Co. de Wenzhou Joepai, Ltd.
Válvula Co. de Wenzhou Joepai, Ltd.
Produtos

Produtos

Conector de cinco vias de aço inoxidável sem válvula de retenção
  • Conector de cinco vias de aço inoxidável sem válvula de retençãoConector de cinco vias de aço inoxidável sem válvula de retenção
  • Conector de cinco vias de aço inoxidável sem válvula de retençãoConector de cinco vias de aço inoxidável sem válvula de retenção
  • Conector de cinco vias de aço inoxidável sem válvula de retençãoConector de cinco vias de aço inoxidável sem válvula de retenção

Conector de cinco vias de aço inoxidável sem válvula de retenção

Joepai é um fabricante de conector de cinco vias em aço inoxidável sem válvula de retenção. Não possui válvula de retenção embutida, portanto é utilizado apenas para conexão e desvio puro de tubulação (sem função de controle). Se o sistema já tiver uma válvula de retenção separada ou se o sistema precisar apenas distribuir uniformemente um único fluxo de fluido para diversas ramificações sem requisitos de sequência específicos (como vários pontos de resfriamento), um conector de cinco vias será uma escolha econômica e direta. Este conector é feito de aço inoxidável fundido, oferecendo excelente resistência à corrosão. Forma uma película de passivação em ambientes oxidantes e é resistente à água, vapor, atmosfera, vários produtos químicos e corrosão por cloretos.

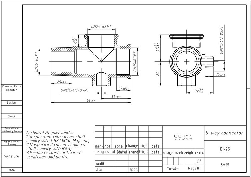
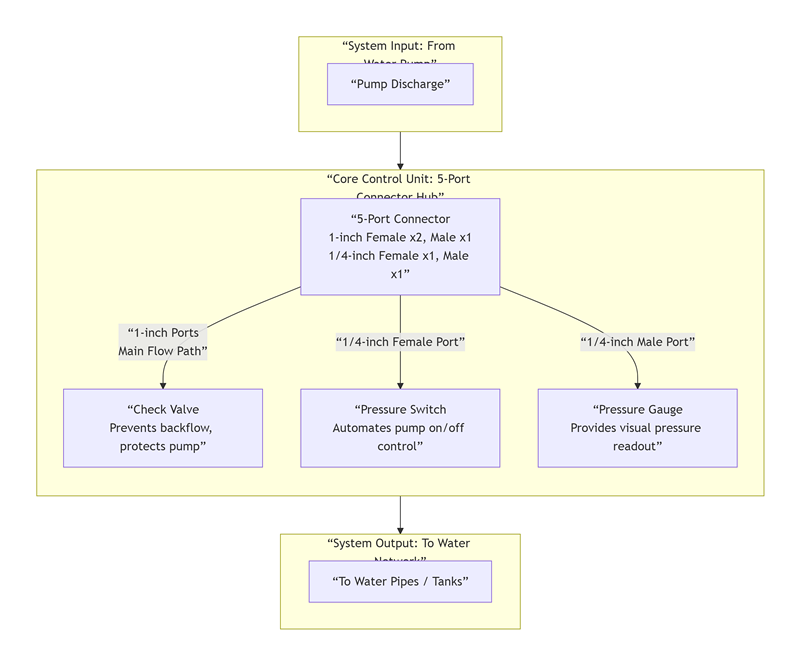
A principal característica do conector de cinco vias de aço inoxidável sem válvula de retenção fabricado pela Joepai Factory é que o próprio corpo da válvula possui cinco portas: 1" fêmea x 1" fêmea x 1" macho x 1/4" fêmea x 1/4" macho. É um componente puramente de conexão com um canal oco interno e sem partes móveis, e não possui nenhuma função de controle, como válvula de retenção ou regulação. Seu único objetivo é coletar ou distribuir fluidos. Para uma unidade de controle de sistema de bomba pequena, o conector de cinco vias atua como um compacto integrado plataforma de montagem, reunindo todos os principais componentes de monitoramento e proteção.

Detalhes da composição do sistema:

Conector de cinco vias: A estrutura central do sistema, conectando todos os componentes em um todo, minimizando as juntas dos tubos e reduzindo o risco de vazamento.

Interfaces: porta fêmea de 1 polegada (entrada de água), porta macho de 1 polegada (saída de água), outra porta fêmea de 1 polegada (para conectar uma válvula de retenção), porta fêmea de 1/4 de polegada (para conectar um pressostato), porta macho de 1/4 de polegada (para conectar um manômetro).

Passagem principal (entrada e saída): Conecta a saída da bomba à tubulação que leva ao ponto de água, e é o principal caminho de fluxo do meio.

Válvula de retenção de 1 polegada: Esta é a “proteção de segurança” do sistema. Evita o refluxo da água quando a bomba para, evitando o golpe de aríete e a rotação reversa do impulsor da bomba, e é crucial para proteger a bomba.

Pressostato de 1/4 de polegada: Este é o "cérebro automático" do sistema. Monitora a pressão do sistema, acionando a bomba quando a pressão cai abaixo do limite inferior definido e parando a bomba quando atinge o limite superior, conseguindo uma operação totalmente automática.

Manômetro de 1/4 de polegada: Estes são os “olhos de status” do sistema. Ele fornece exibição de pressão intuitiva e em tempo real para depuração, observação e solução de problemas.

Recursos do produto

O conector de 5 vias do Joepai, devido ao material de aço inoxidável, aumenta significativamente a resistência à corrosão, a resistência e os níveis de higiene através do uso de aço inoxidável, ampliando assim sua gama de aplicações. Torna-se mais durável e mais limpo. Suas principais vantagens incluem:

Excelente resistência à corrosão: Ela pode resistir à corrosão causada por vapor, ácidos e bases fracos, vários produtos químicos e ambientes de água do mar, oferecendo uma vida útil muito superior à das válvulas de latão.

Alta resistência e durabilidade: Ele pode suportar pressões mais altas do sistema (geralmente PN16/PN25 e até PN40 ou superior) e picos de pressão.

Desempenho higiênico superior: A superfície lisa evita o crescimento bacteriano e é fácil de limpar e desinfetar. Com polimento espelhado ou tratamento de polimento eletrolítico, pode atender aos padrões sanitários ou de qualidade alimentar.

Ampla faixa de temperatura: Adequado para vapor de alta temperatura ou mídia de baixa temperatura.

Materiais 

Aço Inoxidável Fundido ASTM A 351 CF8 / SS 304; Aço Inoxidável ASTM A 351 CF8M / SS 316;

Especificações Técnicas

Diâmetro nominal: 1"~2" (DN25 a DN50)

Pressão nominal: PN16 a PN25 (1,6 MPa ~ 2,5 MPa)

Temperatura de trabalho: -20°C a 232°C

Padrão rosqueado:BSP(G),BSPT(Rc),NPT

Desenho

A personalização com base nos designs fornecidos é suportada.

Aplicações Específicas do 5-Port Connectpara


Se o seu sistema já possui uma válvula de retenção separada ou se você não precisa de nenhuma função de válvula de retenção e simplesmente precisa de um "coletor" confiável, o conector de 5 portas é a opção mais econômica e simples. Seu valor reside na simplificação do layout da tubulação e na redução do número de conexões separadas. Cenários específicos incluem:


Monitoramento e amostragem multiponto

Cenário: Várias ramificações precisam ser aproveitadas do pipeline principal para instalar instrumentos de monitoramento.

Exemplo: Conexão simultânea de um manômetro, um transmissor de pressão (sensor) e uma válvula de segurança. O conector de cinco vias fornece um ponto de montagem centralizado e estável para eles.


Distribuição e coleta de fluidos

Cenário: Um único fluxo de fluido precisa ser distribuído uniformemente em várias ramificações paralelas ou vários fluxos de fluido precisam ser coletados em um único fluxo.

Exemplo: Distribuir água de resfriamento de uma tubulação principal de água de resfriamento para três equipamentos independentes que necessitam de resfriamento; ou coletar múltiplas linhas de água de retorno em um único tubo principal de água de retorno.


Teste do sistema, ventilação ou drenagem

Cenário:  Interfaces auxiliares temporárias ou permanentes precisam ser fornecidas para o sistema.

Exemplo: Interfaces para descarga do sistema, interfaces de válvula de ventilação automática ou interfaces de válvula de drenagem.

Hot Tags: Conector de cinco vias de aço inoxidável sem válvula de retenção
Enviar consulta
Informações de contato
  • Endereço

    Edifício 2, nº 4228, Binhai 3rd Road, Xinghai Street, distrito de Longwan, cidade de Wenzhou, província de Zhejiang, China

Para perguntas sobre válvulas de bola, válvulas de portão, válvulas de globo ou lista de preços, deixe seu e -mail para nós e entraremos em contato dentro de 24 horas.
X
Utilizamos cookies para lhe oferecer uma melhor experiência de navegação, analisar o tráfego do site e personalizar o conteúdo. Ao utilizar este site, você concorda com o uso de cookies. política de Privacidade
Rejeitar Aceitar